CERTIGED : Plateforme de dépôt et validation d'éléments de preuves relatifs à une certification
A l'IAE de Poitiers, 2 certifications sont gérées par ce biais :
- Public : personnels IAE de Poitiers
- Prérequis : autorisation d'accès de la part de la responsable qualité
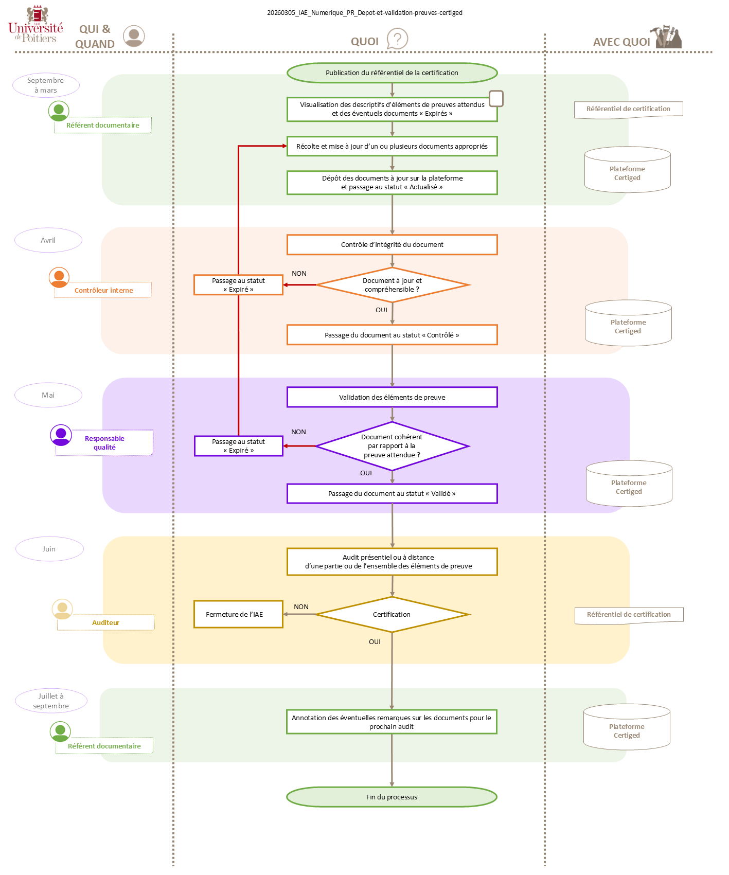
- Quand : tous les ans, tout au long de l'année, activité renforcée entre mars et juin
- Référence : 20260305_iae_numerique_pr_depot-et-validation-preuves-certiged
- Outils : plateforme Certiged et référentiel de la certification
- Référentiel : catalogue de critères nécessaires à l'obtention de la certification
- Document : fichier numérique au format bureautique (Office), PDF, image ou lien internet
- Elément de preuve : document remplissant des critères définis par le référentiel
- Audit : période stressante durant laquelle une partie ou l'entièreté des éléménts de preuve du référentiel sont contrôlés, résultant généralement par l'attribution d'une certification
- Référent documentaire : administratif ou enseignant responsable du dépôt de documents en rapport avec les éléments attendus dans le référentiel, chaque critère rassemble plusieurs référents documentaires
- Contrôleur interne : administratif ou enseignant responsable du contrôle d'intégrité des documents (date, fautes, lisibilité)
- Responsable qualité : administratif reponsable du contrôle de cohérence des documents par rapport au référentiel
- Auditeur : agent de l'entité de certification, note et apprécie les éléments de preuve fournis

La page d'accueil vous présente les caractéristiques de chaque certification et l'état de complétion du catalogue en cours, vous pouvez éventuellement y consulter le référentiel officiel s'il est présent, ainsi que rentrer dans le catalogue.

La navigation dans le catalogue se concentre les onglets en haut de page. Sur cet exemple, nous présentons le "02. Communication".
Chaque page est structurée de manière similaire :
- Un ensemble d'éléments hiérarchiques tels que décrits dans le référentiel du catalogue, reprenant les critères descriptions des éléments attendus, ici les sections 2.1 puis 2.1.1
- Pour chaque élément, une ou plusieurs lignes décrivant individuellement le document attendu, dans notre exemple le "2.1.1.1 : Plan de communication interne et/ou externe", ainsi que l'emplacement habituel du document le cas échéant
- Puis de gauche à droite :
- Un ou plusieurs contrôleurs qui s'occuperont de vérifier le document lors de l'audit interne, ici AGautier
- Différentes icones signifiant une attribution ou statut spécial (dispo sur IRIS, accès limité, multiples référents, etc)
- Un ou plusieurs référent capables de déposer un document, ici ETorres
- S'en suivent différents boutons et indicateurs pour chaque référent :
- L'état du document, ici "Expiré", qui sert aussi de bouton d'accès aux informations complémentaires (dates, actions d'invalidation, etc)
- Le bouton de dépôt d'un nouveau document, signifié par un [+] (disponible uniquement pour le référent susnommé)
- Le document actif, ici un lien vers "Plan de com 24-25.xlsx", ainsi qu'un bouton pour accéder à la version hébergée sur la plateforme, au cas où le lien ne fonctionne plus
- Un dernier bouton pour consulter l'historique des modifications récentes
Dans un objectif de simplification de la démarche de dépôt de documents, un bouton en haut à droite du catalogue permet de filter uniquement les éléments dont vous êtes référent : "Mes documents"

Chaque document est annoté d'un état parmis les 5 suivants :
- Absent : aucun fichier ou lien n'a été proposé
- Expiré : la date d'expiration du document est dépassée, nécessitant de le marquer à jour ou de déposer un nouveau document
- Actualisé : le document est à jour et en attente de validation
- Contrôlé : le document a été vérifié avec succès par un contrôleur lors d'un audit interne
- Validé : le document a été vérifié et validé 👍
Après avoir identifié une ligne dont vous êtes référent avec un document absent ou expiré puis un clic sur le bouton de dépôt de documents [+] approprié, vous verrez la page suivante :

De haut en bas :
- Un rappel de la description du document attendu
- Un champ de date d'expiration généralement positionné sur la fin de période scolaire en cours, modifiable en fonction de la durée de vie de votre document
- Un choix entre le dépôt d'un lien ou d'un fichier, en général on préférera les deux si possible.
- Pour le lien :
- Le rappel du lien existant le cas échéant
- Une case à cocher indiquant si le lien concerné est toujours valide (cette case sera automatiquement décochée si vous indiquez de nouvelles informations en dessous de celle-ci)
- Un champ texte pour renseigner un lien mis à jour
- Pour le document :
- Le rappel du document existant le cas échéant
- Une case à cocher indiquant si le document concerné est toujours valide (cette case sera automatiquement décochée si vous indiquez de nouvelles informations en dessous de celle-ci)
- Un champ d'envoi de fichier pour télécharger une nouvelle version du document
- Un bouton de validation
En cliquant sur le bouton d'état d'un document (Expiré dans l'exemple précédent), une fenêtre d'information s'affichera avec d'éventuels boutons supplémentaires en fonction de vos droits :

On y retrouvera :
- Les dates importantes du document :
- Date d'expiration
- Date de dernière mise à jour
- Date du dernier contrôle
- Date de la dernière validation
- Les boutons de changement d'état :
- Invalider : transitionne le document à l'état "Expiré" et annule l'ensemble des validations effectuées
- Marquer à jour : considère le document comme "Actualisé" sans passer par le dépôt d'une nouvelle version
- Contrôler : vérifie un document et le marque "Contrôlé", généralement lors d'un audit interne (réservé aux contrôleurs)
- Validation RA : finalise le process de vérifications du document "Validé" (réservé RA)